Tumor heterogeneity is a significant obstacle in the efficacy of cancer treatments, encompassing genomic diversity, transcriptomic variations, and disparities in the immune microenvironment. This complexity often impedes the success of therapeutic interventions.
Single cell sequencing technology allows to delineate various cell types and cell states, including tumor cells and tumor-related immune cells. This method is powerful for studying tumor heterogeneity and the characteristics of the immune microenvironment. It helps to understand disease mechanisms, discover the causes of drug resistance, and facilitates the development of novel treatments.
Systematic analysis, holistic view
Single-cell sequencing technology enables the systematic study of key cellular events such as cell differentiation, reprogramming, communication networks, developmental dynamics and deficiencies. It’s particularly adept in examining a broad spectrum of cells and tissues, especially immune cells. This global perspective is crucial for understanding complex diseases, offering a holistic view that is essential for unraveling their intricacies.
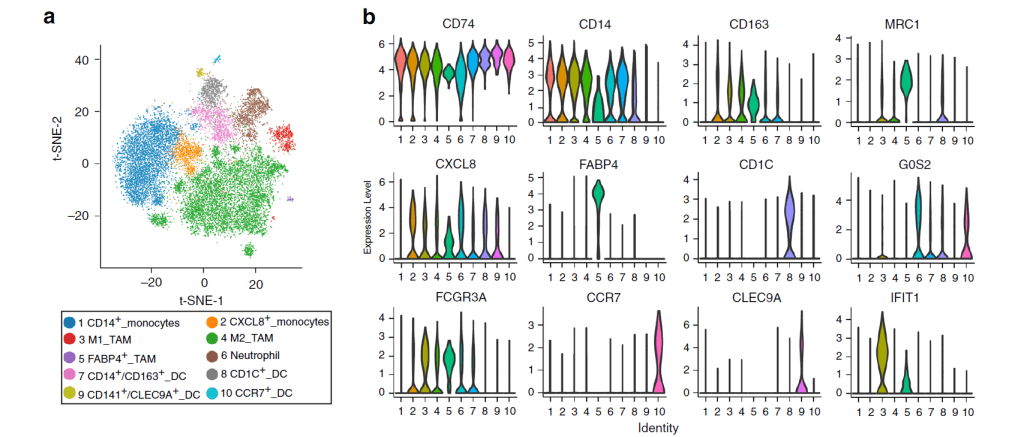
Single-cell sequencing precisely categorizes cell types within the tumor immune microenvironment, allowing for the individualized identification of the composition, distribution, functionality, and developmental states of cell subpopulations based on their heterogeneity. It can also discover new cell subpopulations. In the following case study, researchers used scRNA-seq technology to describe the immune microenvironment characteristics of osteosarcoma for the first time, and found that in the myeloid cell group of osteosarcoma, M2 tumor-associated macrophages occupy a dominant position. The researchers also found pro-inflammatory FABP4+ macrophages in lung metastasis tissues, offering new insights into tumor biology and potential therapeutic targets.
Tumor heterogeneity is categorized into inter-tumor heterogeneity and intra-tumor heterogeneity. With single cell sequencing technology the genome and transcriptome can be sequenced at the single-cell resolution to analyze the heterogeneity of tumors. Researchers have used scRNA-seq technology to describe the heterogeneous landscape of cells in late-stage non-small cell lung cancer (NSCLC) for the first time.
Single cell analysis enables comprehensive analysis of tumor progression at unprecedented resolution and identify valuable biomarkers of individual cancer cells. It reveals tumor heterogeneity and facilitates to identify the characteristics of drug-resistant cancer cells with phenotypic significance.
In patients with drug-resistant melanoma, researchers utilized scRNA-seq technology to identify a tumor-infiltrating immunosuppressive cell type that contributes to drug resistance. Targeting this immunosuppressive cell, they successfully reversed tumor drug resistance with a combination of drugs, illustrating the potential of single-cell analysis in advancing cancer treatment strategies.
Are you planning a project with difficult tissue types? Being a pioneer is not easy, but we are here to help!