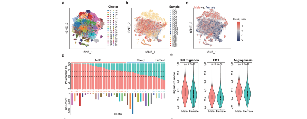
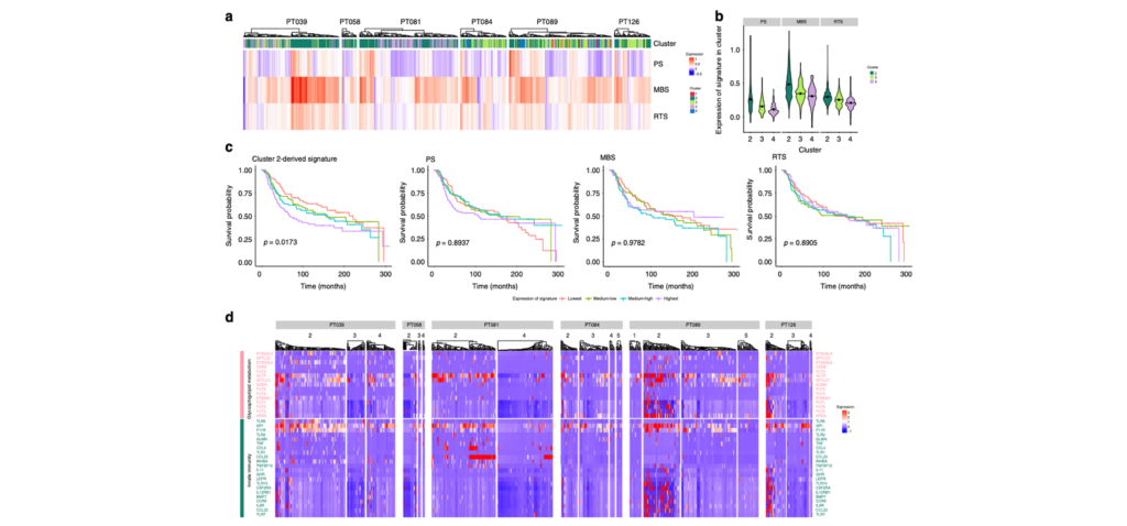
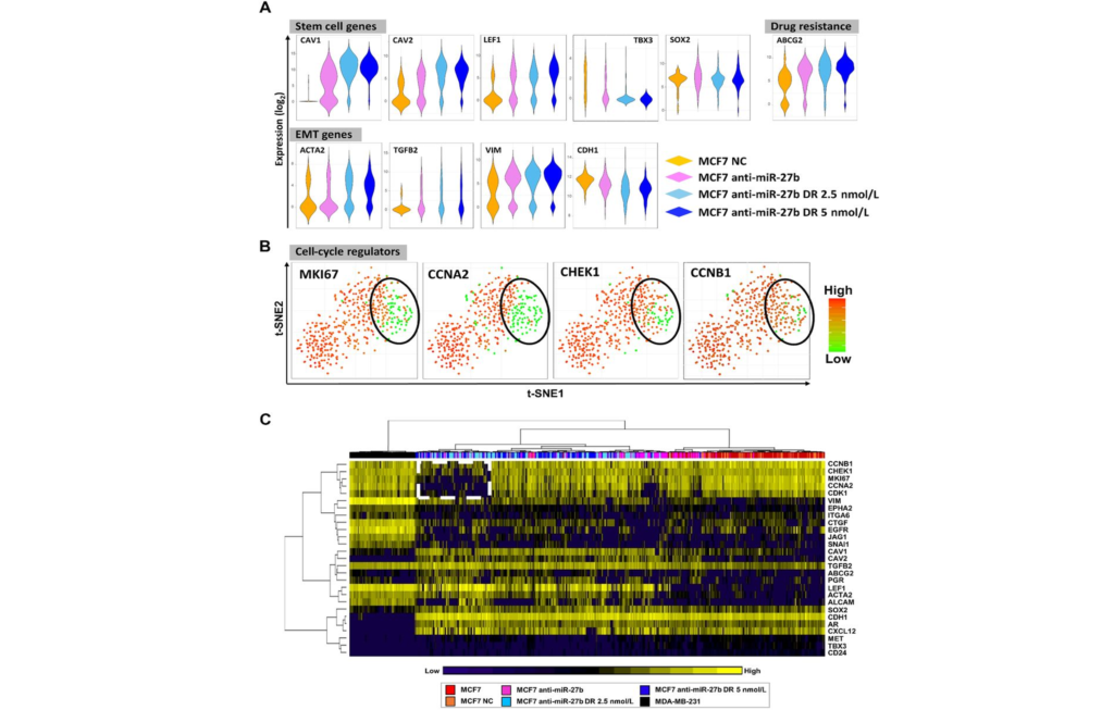
How Single Cell Sequencing is Transforming Breast Cancer Research 18.10.20248’ Oncology October is globally recognized as Breast Cancer Awareness Month, dedicated to raising awareness about one of the most prevalent cancers affecting millions of women—and men—worldwide. This month emphasizes the vital importance of early detection, ongoing research, and support for those impacted by the disease.Breast cancer is a multifaceted disease with many different subtypes, each requiring specific approaches for effective treatment. Although research advancements have led to better survival rates, single cell RNA sequencing (scRNA-seq) has emerged as a transformative tool in breast cancer research. This innovative technology offers unique insights into the complexity and diversity of tumor cells that traditional bulk sequencing methods cannot provide, allowing researchers to explore the intricate biology of breast cancer at a cellular level.Here is a brief overview of how scRNA-seq is making groundbreaking advancements in breast cancer research:Tumor Heterogeneity in Breast CancerTriple-negative breast cancer (TNBC) is one of the most aggressive forms of breast cancer, characterized by a significant degree of intratumoral heterogeneity. Although TNBC initially responds better to neoadjuvant chemotherapy compared to estrogen receptor (ER)-positive tumors, patients often experience a poor prognosis. This suggests that small subpopulations of TNBC cells may exhibit resistance to standard chemotherapy treatments. Identifying and studying these resistant cell types is crucial for the development of targeted therapies aimed at improving survival rates for patients with TNBC.Karaayvaz and colleagues(1) conducted an in-depth investigation of tumor heterogeneity in TNBC using scRNA-seq. Their research focused on profiling untreated primary TNBC tumors at the single cell level, revealing significant heterogeneity among these tumors and identifying five distinct clusters of epithelial cells (Figure 1). Notably, one cluster, designated as “cluster 2,” exhibited a high proportion of highly proliferative cells, indicative of aggressive behavior.Further analysis linked this cluster to a luminal progenitor (LP) cell signature, which is thought to represent the cell of origin for certain breast cancers. Importantly, a strong presence of the cluster 2 signature correlated with poorer survival outcomes, highlighting its potential role in tumor progression.This study illustrates the power of scRNA-seq to reveal sub-clonal heterogeneity within TNBC and to identify aggressive subpopulations that may contribute to poor prognosis. The findings offer new insights into the biology of TNBC and point toward possible biomarkers and therapeutic targets for this challenging breast cancer subtype. Figure 1: A cluster 2 subpopulation signature predicts poor patient outcomes(1).Tumor Microenvironment in Breast CancerThe immune microenvironment plays a critical role in breast cancer progression and therapy response. Single cell RNA sequencing profiles immune cells within the tumor, revealing how immune cells such as T cells, macrophages, and B cells interact with cancer cells.Savas and colleagues(2) conducted single cell RNA sequencing (scRNA-seq) on T cells isolated from human breast cancers, revealing considerable heterogeneity within the infiltrating T cell population (Figure 2). They showed that breast cancers with a high number of tumor-infiltrating lymphocytes (TILs) contained CD8+ T cells exhibiting features of tissue-resident memory T (TRM) cell differentiation. These CD8+ TRM cells expressed elevated levels of immune checkpoint molecules and effector proteins. A gene signature for CD8+ TRM cells, derived from the scRNA-seq data, was strongly associated with improved patient survival in early-stage TNBC, offering better prognostic value than CD8 expression alone. Their findings suggest that CD8+ TRM cells play a vital role in breast cancer immunosurveillance and represent key targets for immune checkpoint inhibitors. Gaining deeper insights into the development, maintenance, and regulation of TRM cells will be essential for advancing effective immunotherapies in breast cancer. Figure 2: Single cell RNAseq of T cells from human primary TNBCs(2) .More recently, Sun H. and his team at Nanjing Medical University(3) utilized scRNA-seq and single cell TCR-seq technologies to study the tumor microenvironment in both male and female breast cancer samples (Figure 3). Their analysis of 111,038 single cells uncovered significant differences in immune infiltration and cellular metabolism. Notably, they observed lower T cell infiltration and increased metastasis-related activities in male breast cancer, along with unique T cell activation patterns and distinct interactions between cancer cells and immune cells.These findings offer valuable insights into the tumor immunology and metabolic processes specific to male breast cancer. Figure 3: The transcriptional differences of cancer cells between male and female breast cancer (3) .Treatment: Resistance and Response scRNA-seq helps uncover mechanisms behind drug resistance by identifying changes in gene expression that occur when tumor cells are exposed to therapies like chemotherapy, targeted treatments, or immunotherapy.Prietto-Vila and colleagues(4) used scRNA-seq to analyze docetaxel-resistant cells derived from the luminal-type breast cancer cell line MCF7. They observed that genes associated with epithelial-to-mesenchymal transition (EMT) and stemness were upregulated in these resistant cells, while genes related to the cell cycle were downregulated (Figure 4). Interestingly, this gene expression pattern was also present in a subset of untreated cells, suggesting that certain subpopulations may have an inherent tendency toward docetaxel resistance. Understanding these unique gene expression profiles in drug-resistant cells could help develop multi-gene panels that predict drug response, enabling more personalized and effective treatment plans for patients. Figure 4: Docetaxel treatment induced the expression of stemness-related genes, EMT-related genes, and drug-resistance genes and decreased the expression of genes related to cell-cycle regulation(4).Single Cell RNA-seq allows to investigate tumor evolution during the combination treatment of an anti-HER2/neu antibody and a CDK4/6 inhibitor.Researchers revealed that acquired resistance was linked to a population of infiltrating immunosuppressive immature myeloid cells (IMCs)(5). They also discovered that combining IMC-targeting therapies with immune checkpoint blockade proved effective for treating these rapidly evolving CDK4/6 inhibitor-resistant tumors. Overall, integrating scRNA-seq into both basic and translational research can enhance personalized therapy by identifying potential treatment targets for new drug development and revealing promising biomarkers for monitoring treatment efficacy and guiding therapeutic decisions.Recently, Hu and colleagues(6) conducted a significant study exploring the clinical and biological distinctions between HER2-negative (HER2neg) and HER2-low (HER2low) TNBC (Figure 5). They found that HER2neg TNBC patients generally exhibited less aggressive clinical features compared to those with HER2low TNBC. This included lower rates of lymph node involvement, lower histological grades, reduced Ki67 levels, and overall better patient outcomes. By analyzing single cell RNA sequencing data, the study revealed that HER2low and HER2neg TNBCs exhibit different biological profiles. HER2low TNBC showed increased metabolism, proliferation, and differentiation capabilities. Conversely, HER2neg tumors had higher expression of genes related to immune function, suggesting a stronger immune response, including a higher presence of CD8+ T cells and diverse T-cell receptors (TCRs).Additionally, the study observed that these two subtypes follow different evolutionary patterns and have distinct hallmarks, with HER2neg TNBCs showing a potential for better responses to immunotherapy due to enriched immune-related gene expression.This research is among the first to identify the unique tumor and immune microenvironment properties between these TNBC subtypes at the single cell level, offering new insights for more precise classifications and personalized treatment options for TNBC patients. Figure 5: Clinical and biological heterogeneities in HER2neg TNBC and HER2low TNBC. HER2low TNBC and HER2neg TNBC(6).Precision Medicine 2.0: How single cell sequencing is advancing breast cancer researchSingle cell sequencing is offering an unparalleled view of the molecular complexity of breast cancer. This opens up new possibilities for precision medicine, early detection, and the research and development of more effective therapies. By studying individual cells, researchers can gain a deeper understanding of breast cancer biology. Moreover, they can develop strategies tailored to target specific cell populations within tumors, paving the way for more personalized and effective treatments in the future. The Precision Medicine 2.0 wave, aims to deliver these highly personalized treatments, by integrating artificial intelligence and machine learning models. The use of these technologies can have impactful diagnostic, prognostic, and predictive benefits.One of the more straightforward ways Precision Medicine 2.0 can advance breast cancer research is by revolutionizing clinical decision making. By feeding algorithms with large-scale health data, it is possible to derive clinical insights that lead to more effective treatments.ReferencesKaraayvaz M, et al. (2018). “Unravelling subclonal heterogeneity and aggressive disease states in TNBC through single‐cell RNA‐seq.” Nat Commun. Savas, P., et al. (2018). Single-cell profiling of breast cancer T cells reveals a tissue-resident memory subset associated with improved prognosis.” Nature Medicine.Sun, H., et al. (2023). “Single-cell transcriptome analysis indicates fatty acid metabolism-mediated metastasis and immunosuppression in male breast cancer.” Nat Commun. Prieto‐Vila M, et al. (2019). “Single‐Cell Analysis Reveals a Preexisting Drug‐Resistant Subpopulation in the Luminal Breast Cancer Subtype.” Cancer Res.Wang Q, et al. (2019). “Single‐cell profiling guided combinatorial immunotherapy for fast‐evolving CDK4/6 inhibitor‐resistant HER2‐positive breast cancer.” Nature Commun.Hu, X., Yang, P., Chen, S. et al.(2023).“Clinical and biological heterogeneities in triple-negative breast cancer reveals a non-negligible role of HER2-low.” Breast Cancer Res Are you thinking about applying single cell sequencing to your research project? Get in touch with our experts here or write to us at info@singleron.bio. A post by Deborah Delbue Da Silva, PhDI am a dedicated life scientist with a passion for tackling complex biological challenges. With a strong foundation in molecular and cell biology, cell signaling, oncology, and inflammation, I bring years of hands-on experience in a wide range of molecular and cellular techniques. Currently, I am working as an Application Scientist at Singleron, specializing in Next-Generation Sequencing (NGS) solutions.Check out our latest blog posts Learn more 24.12.10 2024 in Review: A Year of Remarkable Scientific Breakthroughs What a year 2024 has been for the scientific community – in particular in the field of immuno-oncology! Researchers using Singleron’s products have collectively published over 150 studies this year, each one pushing the boundaries of our understanding of diseases and molecular mechanisms. We are immensely proud to celebrate the dedication and success of these brilliant scientists whose work continues to inspire and drive progress in the field. Read more 23.12.12 Annual Research Roundup: 2023's Most Impactful Publications! 2023 was a busy and successful year for our scientific community. As 2023 comes to an end, it is time to look back at some of theimpactful publications from this year. Read more 23.05.16 Decoding the complexity of skin cancer with single cell sequencing May is Skin Cancer Awareness Month. In our new blog post we summarize the latest research in the skin cancer field utilizing single cell sequencing in order to better understand the skin cancer tumor microenvironment and the prognostic signatures of different types ofcancers. Read more breast cancerprecision medicine 2.0single cell sequencing
24.12.10 2024 in Review: A Year of Remarkable Scientific Breakthroughs What a year 2024 has been for the scientific community – in particular in the field of immuno-oncology! Researchers using Singleron’s products have collectively published over 150 studies this year, each one pushing the boundaries of our understanding of diseases and molecular mechanisms. We are immensely proud to celebrate the dedication and success of these brilliant scientists whose work continues to inspire and drive progress in the field. Read more
23.12.12 Annual Research Roundup: 2023's Most Impactful Publications! 2023 was a busy and successful year for our scientific community. As 2023 comes to an end, it is time to look back at some of theimpactful publications from this year. Read more
23.05.16 Decoding the complexity of skin cancer with single cell sequencing May is Skin Cancer Awareness Month. In our new blog post we summarize the latest research in the skin cancer field utilizing single cell sequencing in order to better understand the skin cancer tumor microenvironment and the prognostic signatures of different types ofcancers. Read more